尊龙凯时(中国区)人生就是搏!
尊龙凯时
设为首页
|
加入收藏
网站首页
|
关于尊龙凯时
|
新闻动态
|
成员企业
|
产品展示
|
我们的客户
|
尊龙凯时
首页 / 新闻中心
集团要闻
企业动态
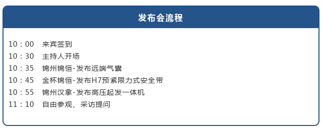
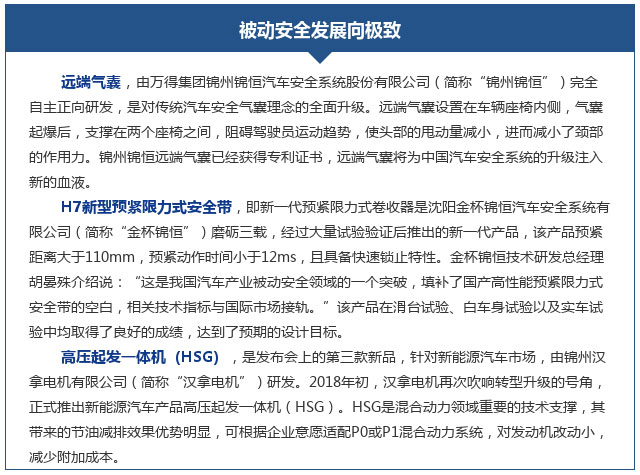
“极致安全 智能前行”-尊龙凯时集团三款自主研发新品将亮相2018北京车展
Copyright © 2013 - 2017 balekan.com All Rights Reserved
地址:辽宁省锦州市经济技术开发区西海大街尊龙凯时工业园
公安机关备案号:21079902000037
工信部备案号:辽ICP备38151495号-1
中央网信办互联网违法和不良信息举报中心
本站违法和不良信息举报电话: 0416-3799961 网络内容从业人员违法违规行为举报电话:0416-3799961 举报邮箱:jubao@balekan.com
辽宁省互联网违法和不良信息举报中心
涉企举报专区
尊龙凯时